Chapter 1: Introduction
The Advanced Camera for Surveys (ACS), a third-generation instrument, was installed in the Hubble Space Telescope (HST) during Servicing Mission 3B, on March 7, 2002. Its primary purpose was to increase HST imaging discovery efficiency by a factor of 10, with a combination of detector area and quantum efficiency that surpassed previous instruments.
ACS has three independent channels that have provided wide field, high resolution, and ultraviolet imaging capabilities respectively, using a broad assortment of filters designed to address a large range of scientific goals. In addition, coronagraphic, grism spectroscopy, and polarimetric (imaging and grism spectroscopic) capabilities have made the ACS a versatile and powerful instrument.
In May 2009, Servicing Mission 4 (SM4) successfully restored the ACS Wide Field Channel (WFC) to regular service after its failure in January 2007. Unfortunately, the ACS High Resolution Channel (HRC) was not restored to operation during SM4, so it cannot be proposed for new observations. Nevertheless, this handbook retains descriptions of the HRC to support analysis of archived observations. The ACS Solar Blind Channel (SBC) was unaffected by the January 2007 failure of WFC and HRC. The SBC has remained in steady operation, and was not serviced during SM4. It remains available for new observations.
As of Cycle 34, ACS/WFC may be offered as shared-risk and receive minimal calibration and support. Users are encouraged to consult the Late Breaking News section of the Cycle 34 Call for Proposals, the Operations Paradigm Change Review webpage, and the ACS website for the latest news regarding ACS operation and support.
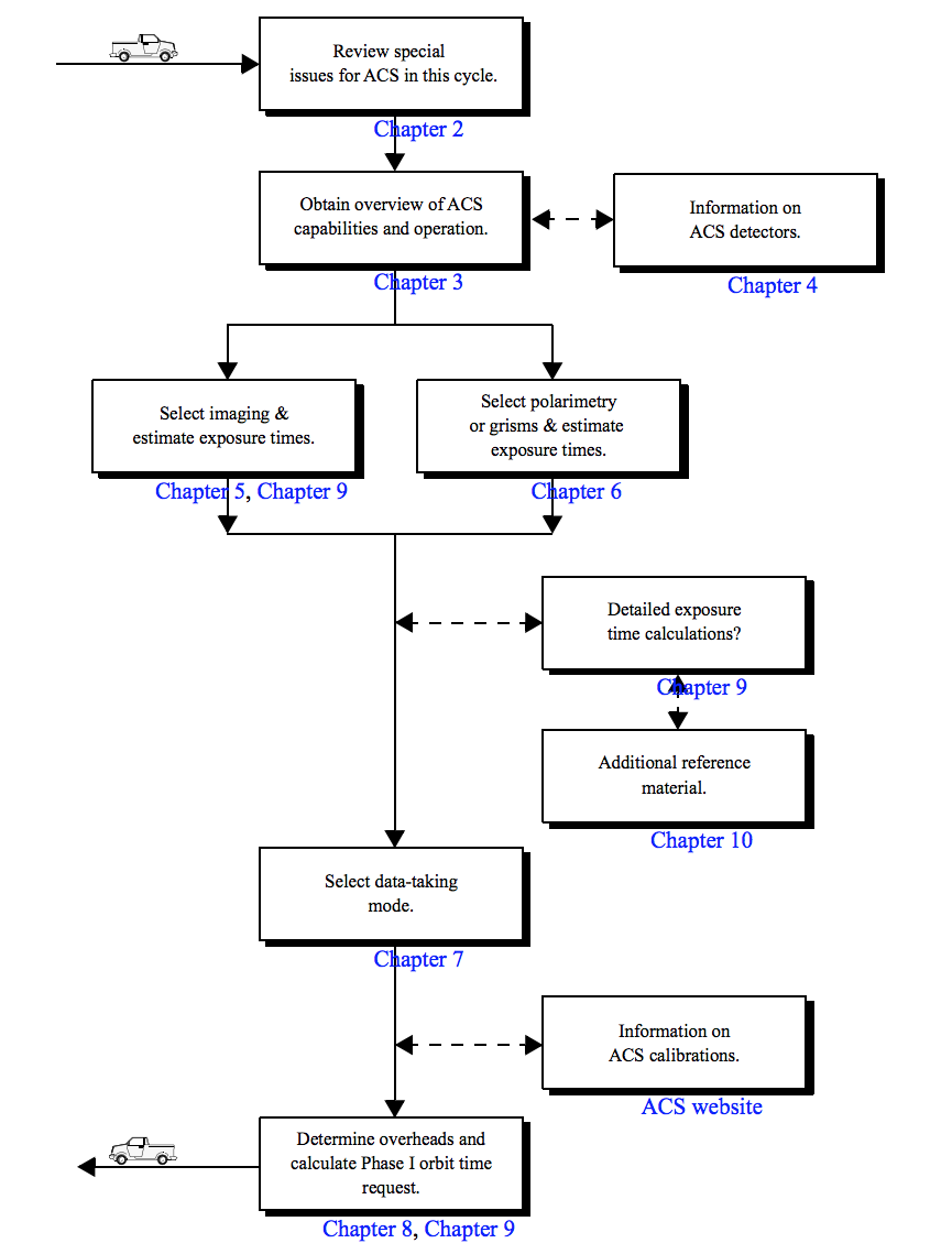
The ACS Instrument Handbook, which is maintained by the ACS Team at STScI, describes the instrument properties, performance, operations, and calibration. It is the basic technical reference manual for the instrument, and should be used with other documents (listed in Table 1.1) for writing Phase I proposals, detailed Phase II programs, and for data analysis. (See Figure 1.1). This handbook is revised before the Call for Proposals for each new HST Cycle is released, and all interim updates are recorded in the Change Log.
Table 1.1: Useful documents
Purpose | Document or Resource |
General information and Phase I proposals | |
Phase II programs |
|
Data analysis | |
Instrument |
Figure 1.1: Handbook roadmap for proposal preparation.
-
ACS Instrument Handbook
- • Acknowledgments
- • Change Log
- • Chapter 1: Introduction
- Chapter 2: Considerations and Changes After SM4
- Chapter 3: ACS Capabilities, Design and Operations
- Chapter 4: Detector Performance
- Chapter 5: Imaging
- Chapter 6: Polarimetry, Coronagraphy, Prism and Grism Spectroscopy
-
Chapter 7: Observing Techniques
- • 7.1 Designing an ACS Observing Proposal
- • 7.2 SBC Bright Object Protection
- • 7.3 Operating Modes
- • 7.4 Patterns and Dithering
- • 7.5 A Road Map for Optimizing Observations
- • 7.6 CCD Gain Selection
- • 7.7 ACS Apertures
- • 7.8 Specifying Orientation on the Sky
- • 7.9 Parallel Observations
- • 7.10 Pointing Stability for Moving Targets
- Chapter 8: Overheads and Orbit-Time Determination
- Chapter 9: Exposure-Time Calculations
-
Chapter 10: Imaging Reference Material
- • 10.1 Introduction
- • 10.2 Using the Information in this Chapter
-
10.3 Throughputs and Correction Tables
- • WFC F435W
- • WFC F475W
- • WFC F502N
- • WFC F550M
- • WFC F555W
- • WFC F606W
- • WFC F625W
- • WFC F658N
- • WFC F660N
- • WFC F775W
- • WFC F814W
- • WFC F850LP
- • WFC G800L
- • WFC CLEAR
- • HRC F220W
- • HRC F250W
- • HRC F330W
- • HRC F344N
- • HRC F435W
- • HRC F475W
- • HRC F502N
- • HRC F550M
- • HRC F555W
- • HRC F606W
- • HRC F625W
- • HRC F658N
- • HRC F660N
- • HRC F775W
- • HRC F814W
- • HRC F850LP
- • HRC F892N
- • HRC G800L
- • HRC PR200L
- • HRC CLEAR
- • SBC F115LP
- • SBC F122M
- • SBC F125LP
- • SBC F140LP
- • SBC F150LP
- • SBC F165LP
- • SBC PR110L
- • SBC PR130L
- • 10.4 Geometric Distortion in ACS
- • Glossary
